Single-Ended (SE) 6V6 and 6V6GT Tube Amp Schematic
Single-Ended (SE) 6V6 and 6V6GT Tube Amplifier Schematic
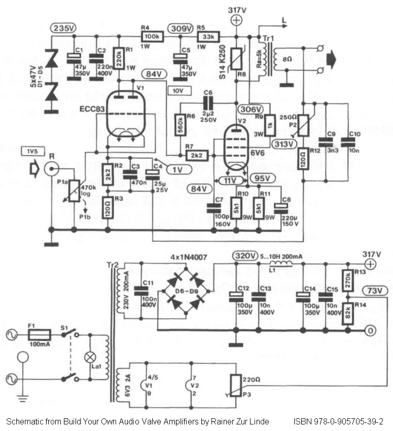
This Single-Ended (SE) 6V6 and 6V6GT Tube Amplifier Schematic is from the book Build your own Audio Valve Amplifier by Rainer zur Linde. Either 6V6 or 6V6GT pentode tubes can be used in the output position. The two triodes in the ECC83 (12AX7) are connected in parallel to obtain a low internal resistance. The control grid of the 6V6 output tube is connected directly to the anodes of the input stage (comparable to a Loftin-White circuit). To counter the potential difference between the grid and anode, the cathode voltage is raised to 95V. The difference between the anode voltage of the ECC83 ad the cathode voltage of the 6V6 is the required grid bias of -11V. Output power of 2.5W to 3W is possible with this circuit.
Direct-coupled Single-Ended (SE) 6V6 / 6V6GT Tube Amplifier Schematic
Parts List - ECC83 / Single-Ended 6V6GT Tube Amplifier
Direct-coupled amplifiers like this one are sensitive to small power supply voltage variations and thus a quiet power supply will be required. Varistor R8 placed across the primary of the audio output transformer renders the inductive voltage peaks harmless, which improves the stability of the amplifier.
