DIY Audio Projects | diyAudioProjects.com
  Navigation: DIY Audio Projects / DIY and HiFi Audio Schematics / Mullard Single Ended (SE) EL-84 Tube Amplifier Schematic

Mullard Single-Ended (SE) EL84 Tube Amplifier Schematic


Mullard Single-Ended (SE) EL84 Tube Amplifier Schematic

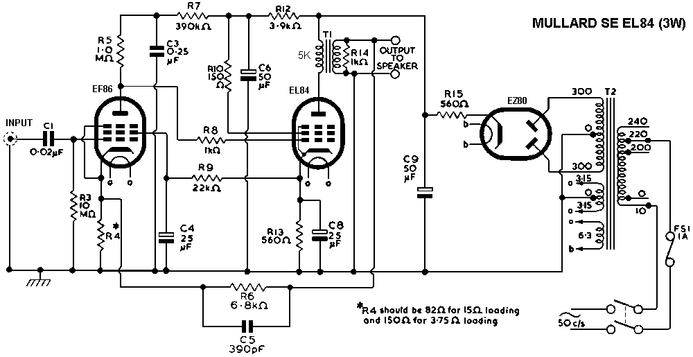
This is the classic single-ended EL84 schematic from Mullard. The input stage uses a EF86 to drive a Mullard EL84. The power supply uses an EZ80 (6V4) tube rectifier. For more information about tube based power supplies, see the article Power Supply Design for Vacuum Tube Amplifiers.

Mullard Single Ended (SE) EL84 Tube Amplifier Schematic

Mullard Single Ended (SE) EL84 Tube Amplifier Schematic

Back to DIY Audio Projects
Back to DIY and HiFi Audio Schematics


Last updated 6 September 2014. © diyAudioProjects.com - Terms of Service - Privacy Policy