2A3 Single-Ended Triode (SET) Amp Schematic
2A3 Single-Ended Triode (SET) Tube Amplifier Schematic
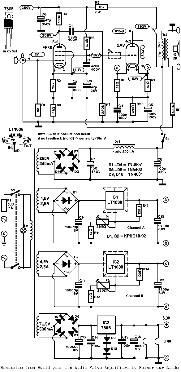
This 2A3 Single-Ended Triode (SET) Tube Amplifier uses a EF86 input stage and a solid state power supply. The schematic is from the book "Build our own Audio Valve Amplifiers by Rainer zur Linde.
